
2023年11月9日,中国科学院脑科学与智能技术卓越创新中心(神经科学研究所)/上海脑科学与类脑研究中心刘真研究组、中国科学院广州生物医药与健康研究院/成人短视频
成人短视频
Miguel A. Esteban研究组、中国科学院脑科学与智能技术卓越创新中心(神经科学研究所)非人灵长类研究平台孙强研究团队合作在Cell期刊发表了封面文章Live birth of chimeric monkey with high contribution from embryonic stem cells。该研究首次成功构建了高比例胚胎干细胞来源的出生存活嵌合体猴,并证明了猴胚胎干细胞可以高效的贡献到胚外胎盘组织和生殖细胞。这对于理解灵长类胚胎干细胞全能性和非人灵长类模型构建具有重要意义。
成人短视频
成人短视频
2020级人与动物共有医学专业博士研究生姜禹在导师Miguel A. Esteban教授指导下以共同第一作者身份完成该项工作,系学院在籍研究生首次以共同第一作者身份在国际顶级期刊上发表研究文章。

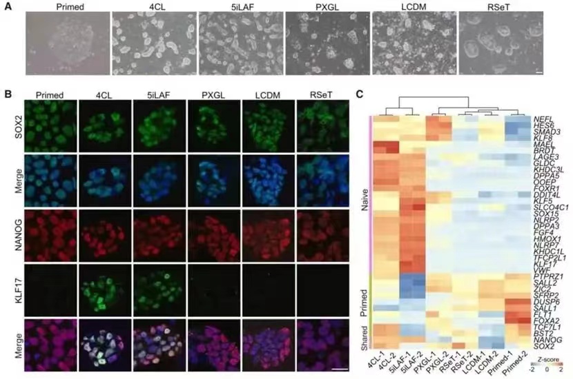
研究团队首先建立了处于6种不同培养体系下的食蟹猴胚胎干细胞,进而从克隆形态、免疫荧光、转录组、线粒体代谢、全基因组甲基化、核型分析和全基因组测序等多方面对处于不同培养条件下食蟹猴胚胎干细胞进行全面系统的评估。发现5iLAF、4CL和PXGL体系下培养的食蟹猴胚胎干细胞具有较高的多能性,而且4CL体系下的干细胞具有更好的传代稳定性和基因组稳定性(图1)。

胚胎干细胞注射入受体胚胎后的快速凋亡是影响胚胎干细胞成功嵌合的关键。研究团队选用绿色荧光蛋白标记的4CL条件下的胚胎干细胞进行猴胚胎注射实验,通过测试和优化胚胎干细胞注射入受体胚胎后的不同培养基和培养时间的组合,最终得到了既不影响胚胎正常发育又能保证干细胞存活的最优嵌合胚胎培养条件。而且5iLAF和Primed体系下的胚胎干细胞在该优化条件下也表现出胚胎注射后的高存活率。将注射了4CL和5iLAF干细胞的嵌合胚胎分别在体外延迟培养到第17天,发现注射的胚胎干细胞仍然可以高效存活,单细胞测序证明猴胚胎干细胞可以与受体胚胎细胞同步发育贡献到第17天猴胚胎的不同细胞谱系中(图2)。
在系统性评估了不同培养条件下猴胚胎干细胞状态和改进优化了嵌合胚胎培养条件的基础上,研究团队进一步将注射了绿色荧光标记的4CL胚胎干细胞的嵌合胚胎移植到代孕母猴。在总共得到的10只出生或流产的仔猴中,有一只出生存活猴和一只流产猴检测到胚胎干细胞的嵌合。研究团队建立了包含PCR扩增、微卫星亲子鉴定、基因组SNP深度测序、流式细胞仪检测、绿色荧光蛋白检测、免疫荧光检测的一系列严格的嵌合体分析流程,发现出生存活猴中胚胎干细胞的贡献比例高达70%左右,流产猴中胚胎干细胞的贡献比例约20%。单细胞转录组测序也进一步证明了注射的胚胎干细胞可以跟受体胚胎细胞同步分化到出生个体猴的各种不同细胞谱系中(图3)。
胎盘组织和生殖细胞是胚胎发育和重编程过程中的两类特殊组织或细胞。其中胎盘组织是由滋养外胚层贡献发育而来,而生殖细胞发育过程中要经历更加剧烈的表观重编程。研究团队在两只嵌合体猴的胎盘组织中均发现了胚胎干细胞的高比例贡献。考虑到小鼠胚胎干细胞几乎不会贡献到胎盘组织,该结果说明灵长类胚胎干细胞可能具有不同于啮齿类的独特的发育全能性特征。此外两只嵌合体猴的生殖细胞中也发现了胚胎干细胞的高比例贡献,这对后续基于该技术的遗传修饰模型构建至关重要(图3)。
中国科学院广州生物医药与健康研究院/成人短视频
成人短视频
Miguel A. Esteban教授为该论文共同通讯作者。成人短视频
成人短视频
博士研究生姜禹为该论文共同第一作者。
原文链接://doi.org/10.1016/j.cell.2023.10.005