成人短视频

科学研究

科研进展

当前您的位置: 成人短视频 > 科学研究 > 科研进展 > 正文

赖良学教授科研团队构建了碱基编辑的抗脱氨酶抑制剂

信息来源: 发布日期:2022-12-18

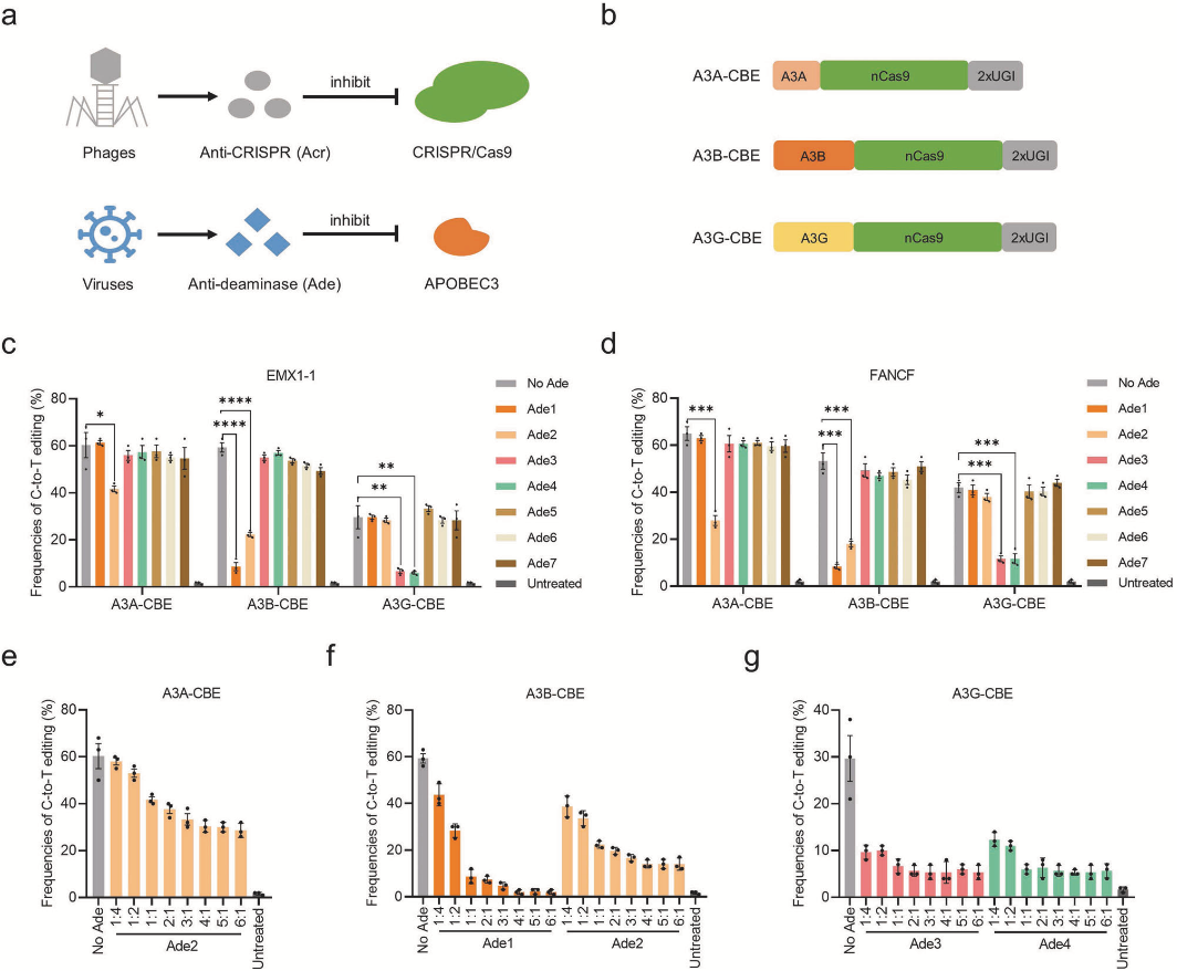
   赖良学/李占军课题组基于对四种病毒衍生的抗脱氨酶(Ades)的再利用,证明其可有效抑制APOBEC3脱氨酶-CBEs。相关研究成果于20222月在线发表于国际学术期刊《Nature Communications》《Inhibition of base editors with anti-deaminases derived from viruses》。

   本研究基于针对四种病毒衍生的抗脱氨酶(Ades)的研究,证明其通过抑制APOBEC3催化域、将脱氨酶重新定位到核外区域或降解整个CBE复合物来拮抗CBE。通过设计脱氨酶结构域,其他常用的碱基编辑器,如CGBEA&CBEA&CGBErA1-CBEABE8e,可以被Ades适度抑制,扩大其应用范围。其次,研究发现基于微小RNA应答Ade载体的细胞类型,可特异性调控CBE-ON开关,表现其具有广泛的实用性。这些天然脱氨酶特异性ade是可以用来调节BEs基因组工程功能的工具。

动物科学学院博士研究生刘志权陈思宇为文章的并列第一作者,该研究得到了国家重点研发计划干细胞及转化研究专项的资助。

   论文链接:DOI: 10.1038/s41467-022-28300-0

        相关图片:


联系我们

学院电话:0431-87836150

动物医院电话:0431-87836297 或 87836298

版权所有:成人短视频-免费成人短视频